Out of Scale:
A Kurzgesagt Adventure
Interaction Designer
Client: Meta & Kurzgesagt
Platform: Meta Quest 2 & 3
Team Size: 20 (hybrid)
Project Duration: 15 months
Link: Quest Store Page
Overview
Out of Scale: A Kurzgesagt Adventure has 3 major sections:

The Core Game
After an unfortunate accident has unleashed scale-flavored chaos upon the city in the form of tiny creatures turned gigantic, the player must venture across molecular, bacterial, insect, human and mountain realms of scale to find a way to stop the giant creatures and restore a world out of scale. Along the way, they must also find objects that are in the wrong realms and restore them to their native sizes.
Mixed Reality Experience
As players progress through the core game, their friendly AI companion S.T.E.V.E. will send them fun items (and a couple creatures!) related to their adventure. In the mixed reality experience, players can use those items to decorate their real-world space, scaling them up and down to fit their vision.

Multiplayer Theater
Players can invite up to 7 friends to their virtual theater to watch Kurzgesagt videos they’ve unlocked by playing through the core game. Together, they can enjoy a big-screen experience, trigger special effects, and chat.
Responsibilities
As the Interaction Designer for the Core Game, I:
- Collaborated with directors to design transformational experiences that integrate hard sciences into engaging gameplay and narrative design, laying the foundation for the production phase.
- Worked closely with engineers to prototype core VR gameplay interactions, focusing on delivering transformational learning while ensuring user comfort, intuitiveness, and accessible interaction design in virtual reality.
- Created multiple animation sequences using Level Sequencer in Unreal Engine 4.
As the Interaction Designer for Mixed Reality Experience and the Multiplayer Theater (VR), I:
- Led a small team of artists and programmers in developing the MR experience from concept to implementation over the course of several months.
- Collaborated with the UI artist to design and implement the tablet interface, the primary control tool used across both the MR space and the VR theater to drive a wide range of interactive features.
- Worked closely with the 3D artist to design a theater layout that supports up to eight players, ensuring clear sight lines to the screen, each other, and all interactive triggers.
- Created all special effects using Level Sequencer in Unreal Engine 4.
Example Documentation

Core Game Design

Core interaction flow I designed for the game during pre-production phase

A one-sheet that explains how small the player becomes at each realm, starting from human scale and shrinking down through insect, bacteria, and finally to the molecular level.

An example of a mission breakdown I created to determine the appropriate scale of an ant at each realm, for instance, when traveling down to the insect realm, a regular ant would appear as large as a car to the player.

Another scale reference I created to help guide the art team in creating appropriate element visuals for each realm.
Mixed Reality Design

The core interaction I designed and pitched to the team and stakeholders.

The design pillars I established with the team and stakeholders.

The flowchart I created to communicate the interaction flow in mixed reality.

User interface I designed for retrieving objects in mixed reality

An inventory interface I designed to make it easy to retrieve objects in mixed reality.
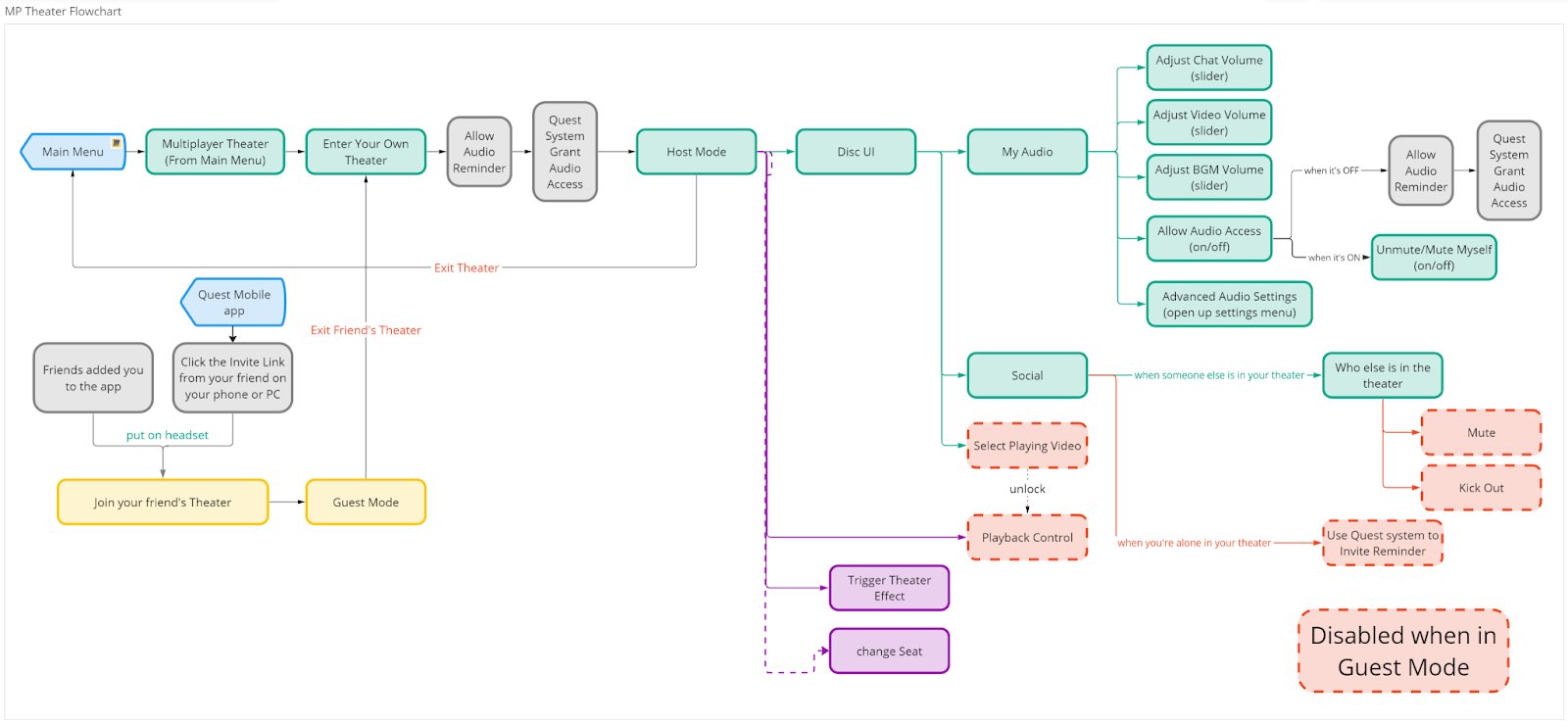
Multiplayer Theater Design

A feature map I created to communicate the networking system for multiplayer, outlining the distinct interfaces and features for both the host and guests.

UI concept I designed for video playback controls in VR.


The design and tone for the theater I established with the team.


An interaction I designed to add fun, engaging moments in the theater experience, beyond just watching the videos.

A character presence moment I created using level sequencer in Unreal.